中文English
ISSN 1001-5256 (Print)
ISSN 2097-3497 (Online)
CN 22-1108/R

Vol.41 No.10 (300 in total) Oct. 2025

Theme Issue: Inheritance and Innovation in Traditional Chinese Medicine Treatment of Liver Fibrosis

Executive Chief Editor: XU Chunjun

Beijing Hospital of Traditional Chinese Medicine, Capital Medical University

Editorial
Research advances in traditional Chinese medicine treatment of chronic hepatitis B-associated liver fibrosis
Li LI, Chunjun XU
2025, 41(10): 1961-1967. DOI: 10.12449/JCH251001
Abstract(225) HTML (49) PDF (818KB)(99)
Abstract:
Chronic hepatitis B-associated liver fibrosis is the key pathological stage in disease progression to liver cirrhosis and even hepatocellular carcinoma. Although antiviral therapy can effectively inhibit HBV replication, reversal of liver fibrosis remains a significant challenge in contemporary clinical practice, and some patients still face the risk of disease progression. With the distinctive advantages of “multiple targets and holistic regulation”, traditional Chinese medicine (TCM) has gradually formed a comprehensive prevention and treatment strategy integrating traditional theories and modern scientific research evidence. “Weakened body resistance and blood stasis” are the core pathogenesis of liver fibrosis and exist throughout the course of the disease, and therefore, the treatment of this disease should focus on stage-specific differentiation and address both the symptoms and root causes. In recent years, significant progress has been achieved in both clinical and basic research. This article systematically reviews the clinical effect and mechanism of action of classic TCM prescriptions (such as Biejia Decoction Pill, Dahuang Zhechong Pill, and Xiaochaihu Decoction), modern Chinese patent drugs, and core TCM drugs (such as Salvia miltiorrhizaAstragalus membranaceus, and Bupleurum chinense) in the treatment of liver fibrosis. It also analyzes the current challenges in evidence quality and precise medication and proposes future research directions. It is recommended to enhance the role of TCM in the prevention and treatment of liver diseases by deepening research on the “disease-syndrome-prescription-effect-target” association and conducting high-level clinical trials and real-world studies.
Expert Forum
Advances in traditional Chinese medicine treatment of liver fibrosis in metabolic associated fatty liver disease
Zhijia ZHOU, Xinyue LI, Chao ZHENG, Xuehua SUN
2025, 41(10): 1968-1974. DOI: 10.12449/JCH251002
Abstract(172) HTML (49) PDF (735KB)(59)
Abstract:
Metabolic associated fatty liver disease (MAFLD) has become one of the most prevalent chronic liver disease worldwide, and its progression to liver fibrosis is a key influencing factor for prognosis and the risk of complications. In recent years, novel drugs, such as selective thyroid hormone receptor-β agonists, glucagon-like peptide-1 receptor agonists, and fibroblast growth factor 21 analogs, have shown preliminary efficacy in the treatment of MAFLD-related liver fibrosis; however, such drugs have limited overall effectiveness, and there is still a lack of ideal therapeutic strategy to address the disease across its different stages. Traditional Chinese medicine (TCM), with its characteristics of multiple targets and systemic regulation, has shown unique advantages in this field. This article systematically reviews the basic and clinical research on the anti-fibrotic mechanisms of compound TCM prescriptions and their active components in recent years, focusing on the key processes including hepatic stellate cell activation, lipid metabolism disorders, oxidative stress, immune inflammation, and gut-liver axis dysfunction. Meanwhile, it is pointed out that there are still certain issues in current research, including ambiguities in the clarification of mechanisms, a lack of standardized evaluation systems, and the need to improve the quality of clinical evidence. Future research should emphasize the standardization and quality control of TCM herbal preparations and integrate emerging technologies, such as omics analysis, organoid models, and real-world data, to advance TCM intervention of MAFLD-related liver fibrosis toward well-defined mechanisms, clear therapeutic pathways, and robust scientific evidence. TCM is expected to play a vital role in the multi-dimensional targeted intervention and stage-specific management of MAFLD-related liver fibrosis, in order to provide new perspectives and comprehensive solutions for the precise treatment of chronic liver diseases.
Advances in traditional Chinese medicine treatment of primary biliary cholangitis-related liver fibrosis
Chenyang ZHANG, Wei ZHANG
2025, 41(10): 1975-1980. DOI: 10.12449/JCH251003
Abstract(114) HTML (32) PDF (693KB)(43)
Abstract:
Primary biliary cholangitis (PBC) is a chronic progressive autoimmune liver disease that often progresses to liver fibrosis and even liver cirrhosis. This article summarizes and reviews the research advances in the combined use of traditional Chinese medicine (TCM) and ursodeoxycholic acid in the treatment of PBC-related liver fibrosis. Various studies have shown that integrated traditional Chinese and Western medicine therapy can improve serum fibrosis markers, noninvasive liver fibrosis scores, and liver stiffness measurement in PBC patients with liver fibrosis, with a relatively good safety profile and a potential to delay or even reverse the progression of PBC-related liver fibrosis. However, current evidence is mainly derived from small-scale or short-term clinical observational studies, and in the future, large-scale high-quality randomized controlled trials and long-term follow-up studies are needed in combination with modern scientific technologies to explore underlying mechanisms, thereby further validating its efficacy and promoting the establishment of an evidence-based precise diagnosis and treatment system based on integrated traditional Chinese and Western medicine therapies. Through in-depth research, TCM is expected to play a more important role in the treatment of PBC-related liver fibrosis.
Research advances in the mechanism of traditional Chinese medicine for treatment of hepatic fibrosis
Xuwang PAN, Jianhong YE, Jianfeng BAO
2025, 41(10): 1981-1987. DOI: 10.12449/JCH251004
Abstract(122) HTML (36) PDF (875KB)(48)
Abstract:
Hepatic fibrosis is a key intermediate stage in the progression of various chronic liver diseases to liver cirrhosis and liver cancer. Traditional Chinese medicine (TCM) has a good effect in the treatment of hepatic fibrosis, but its mechanism of action remains unclear. This article introduces the pathological mechanisms of hepatic fibrosis, including etiology and pathogenesis based on TCM theory and related mechanisms in Western medicine (such as hepatic stellate cell [HSC] activation, hepatic fibrosis driven by metabolic reprogramming, and key signaling pathways in hepatic fibrosis). On this basis, this article analyzes the core mechanisms of TCM in the treatment of hepatic fibrosis, including inhibiting HSC activation and proliferation, suppressing liver inflammation and modulating immunity, counteracting lipid peroxidation damage, regulating the synthesis and secretion of pro-fibrotic factors, maintaining the metabolic balance of extracellular matrix, regulating key signaling pathways, modulating gut microbiota, and inhibiting sinusoidal capillarization, in order to summarize the mechanism of action of TCM in the treatment of hepatic fibrosis and lay a foundation for better developing TCM-based therapeutics for hepatic fibrosis.
Advances in the basic research on traditional Chinese medicine for prevention and treatment of hepatic fibrosis based on omics technology
Jianzhi WU, Bin HUANG, Jincheng GUO, Zhiyun YANG, Xiaojiaoyang LI
2025, 41(10): 1988-1993. DOI: 10.12449/JCH251005
Abstract(101) HTML (39) PDF (648KB)(29)
Abstract:
Hepatic fibrosis is the common key pathological link of various chronic liver diseases and can progress to malignant diseases such as liver cirrhosis and hepatocellular carcinoma; however, there is still a lack of effective targeted therapeutic drugs at present. Traditional Chinese medicine (TCM) has a marked clinical effect in the prevention and treatment of hepatic fibrosis, yet its precise clinical application and global promotion are greatly limited by the complex components of compound prescriptions and unclear mechanism of action. In recent years, multimodal high-throughput omics technology has achieved rapid development, providing strong technical support for elaborating on the scientific connotation of TCM in the treatment of complex diseases due to its advantages of systematic profiling, big-data analytics, and precise target prediction. In particular, integrated transcriptomic, proteomic, and metabolomic strategies comprehensively elucidate key signaling networks, cellular phenotypic transitions, and extracellular matrix metabolic homeostasis modulated by TCM compounds and monomers and assist in the screening and assessment of effective component groups and novel biomarkers. This article systematically reviews the advances in basic research on TCM prevention and treatment of hepatic fibrosis based on multi-omics technologies in the past five years, summarizes the “drug-target-pathway-phenotype” regulatory network, and elaborates on the core mechanisms of TCM in regulating hepatic stellate cell activation and reversing hepatic fibrosis. Future studies should further delve into the interdisciplinary integration and dynamic analytical methodologies of multi-omics technologies, precisely identify the core regulatory target networks modulated by TCM, and systematically unravel the scientific connotation of compatibility rule in compound prescriptions, in order to provide a theoretical basis for developing efficient targeted drugs for hepatic fibrosis and individualized diagnosis and treatment strategies.
Hotspot·Perspective·Viewpoint
Unveiling the clinical impact of hepatitis B core antibody
Jing XIE, Robert G. GISH, Jidong JIA
2025, 41(10): 1994-1998. DOI: 10.12449/JCH251006
Abstract(136) HTML (41) PDF (599KB)(52)
Abstract:
Hepatitis B core antibody (anti-HBc) is an important marker of prior HBV exposure and potential viral persistence. During acute HBV infection, anti-HBc IgM is the earliest antibody to appear shortly after HBsAg, usually lasting for 6 — 12 months, followed by anti-HBc IgG. In patients with chronic infection experiencing acute hepatitis flares, anti-HBc IgM may reappear, though typically at lower titers than in acute infection. “Isolated anti-HBc positivity” may indicate resolved/functional cure of prior HBV infection or occult HBV infection, and there is still a risk of HBV reactivation or transmission during chemotherapy, immunotherapy, blood transfusion, or organ transplantation. Therefore, accurate recognition of the clinical significance of anti-HBc is essential for comprehensive evaluation and individualized management of HBV infection.
Guideline
An excerpt of the consensus report of the American Diabetes Association on the need for screening and early intervention of metabolic dysfunction-associated steatotic liver disease in people with diabetes (2025 edition)
Xiaopeng ZHU, Xin GAO
2025, 41(10): 1999-2004. DOI: 10.12449/JCH251007
Abstract(164) HTML (49) PDF (1009KB)(65)
Abstract:
Metabolic dysfunction-associated steatotic liver disease (MASLD) poses significant threats to patients with diabetes, but there is still a lack of adequate understanding. About two-thirds of the patients with type 2 diabetes are comorbid with MASLD, which significantly increases the risk of liver cirrhosis, liver cancer, and liver-related mortality and is closely associated with the progression of cardiovascular diseases, extrahepatic malignancies, and diabetes. However, the screening and management of MASLD are not taken seriously in the diagnosis and treatment of diabetes. This consensus report highlights the need for liver fibrosis screening and risk stratification in patients with prediabetes and type 2 diabetes, especially those with obesity, covering the following aspects: the pathophysiological rationale for updated MASLD terminology, the strategies for risk stratification, current treatment regimens (lifestyle interventions and pharmacotherapy), long-term monitoring protocols, and the importance of multidisciplinary collaboration. In addition, it discusses the impact of alcohol consumption on liver health. By enhancing the awareness of MASLD among clinicians and patients and incorporating liver fibrosis screening into standard diabetes management, it is expected to improve the long-term prognosis of patients and reduce the incidence rate of liver cirrhosis.
An excerpt of deceased donor liver utilization and assessment: Consensus guidelines from the European Liver and Intestine Transplant Association (2025 edition)
Wei SHEN, Shengjun XU, Di LU, Xiao XU
2025, 41(10): 2005-2008. DOI: 10.12449/JCH251008
Abstract(93) HTML (34) PDF (527KB)(24)
Abstract:
In 2025, the European Liver and Intestine Transplant Association released the guidelines on the utilization and evaluation of deceased donor livers. The guidelines focus on the definition of high-risk donor livers and the strategies and criteria for dynamic liver assessment, aiming to provide standardized guidance for clinicians. This article gives an excerpt of the key recommendations in the guidelines.
An excerpt of World Endoscopy Organization guidelines on endoscopic retrograde cholangiopancreatography biliary cannulation and sphincterotomy techniques (2025 edition)
Junlong LIN, Yunpeng HUA
2025, 41(10): 2009-2012. DOI: 10.12449/JCH251009
Abstract(143) HTML (35) PDF (579KB)(64)
Abstract:
There is still a lack of guidelines on biliary cannulation in recent years. The guidelines are an initiative of the World Endoscopy Organization (WEO) formulated by a panel of experts from Asia, Europe, and America. Through a systematic literature review and the application of the Grading of Recommendations Assessment, Development, and Evaluation methodology, the guidelines address clinical questions pertaining to four key domains, i.e., prevention of post-ERCP pancreatitis (PEP), bile duct cannulation techniques, sphincterotomy/papillary balloon dilation, and bile duct cannulation under special circumstances. Successful biliary cannulation and sphincterotomy are cornerstones of ERCP and are indispensable for almost all therapeutic and advanced diagnostic procedures; however, adverse events, especially PEP, may occur frequently and affect the prognosis of patients. A high success rate of bile duct cannulation and a low incidence rate of PEP are quality indicators for ERCP and should be the goal of all endoscopists. The guidelines aim to provide clinical practice recommendations applicable worldwide, regardless of resources and expertise. The guidelines cover the preoperative, intraoperative, and postoperative management of ERCP, including the measures to reduce the risk of PEP, the technique for an initial biliary cannulation attempt, options for cannulation in case of difficult biliary access, alternatives to ERCP in case of failure (under the guidance of percutaneous and endoscopic ultrasound), and biliary access in altered anatomy (periampullary diverticulum and postsurgical anatomy) and in the presence of duodenal stenosis.
Viral Hepatitis
An analysis of the disease burden of acute viral hepatitis in China and globally from 1990 to 2021
Siwei ZHENG, Shasha LI, Jialuo WANG, Yiran LIU, Yongfeng YANG
2025, 41(10): 2013-2021. DOI: 10.12449/JCH251010
Abstract:
  Objective  To analyze the changing trend of the disease burden of acute viral hepatitis (AVH) globally and in China from 1990 to 2021, and to provide a basis for optimizing prevention and control strategies.  Methods  Related data were extracted from the Global Burden of Disease 2021 database, including incidence rate, mortality rate, and disability-adjusted life years (DALY) for AVH globally and in China from 1990 to 2021, and the patients were divided into groups according to region, age, sex, and type of hepatitis. The Joinpoint regression model was used to calculate average annual percentage change (AAPC) and its 95% confidence interval (CI).  Results  From 1990 to 2021, there was a tendency of reduction in the age-standardized incidence rate, mortality rate, and DALY rate of AVH globally, with an average annual reduction of 1.02% (95%CI: -1.10% to -0.94%, P<0.001), 3.97% (95%CI: -4.12% to -3.82%, P<0.001), and 3.64% (95%CI: -3.84% to -3.44%, P<0.001), respectively; in China, there was also a tendency of reduction in these indicators, with an average annual reduction of 1.63% (95%CI: -1.70% to -1.57%, P<0.001), 9.24% (95%CI: -9.51% to -8.97%, P<0.001), and 7.93% (95%CI: -8.15% to -7.71%, P<0.001), respectively. In addition, China’s share of the global disease burden of AVH continued to decrease; the proportion of new cases decreased from 24% in 1990 to 15% in 2021, the proportion of deaths decreased from 19% to 4%, and the proportion of DALY decreased from 16% to 4%. From 1990 to 2021 globally, the peaks in the incidence rate, mortality, and DALY of AVH were observed in children under 5 years of age; in China, although the peak incidence rate of the disease was still observed in children under 5 years of age, there was a tendency of increase in the incidence rate of AVH among young adults aged 25 — 29 years in recent years, with the most significant increase in the cases of acute hepatitis B (accounting for 59% of the cases in this age group), while the disease burden of mortality and DALY mainly affected the middle-aged and elderly populations. The disease burden of AVH in the male population was higher than that in the female population. As for the distribution of disease types, acute hepatitis A was the predominant type of AVH, accounting for 64% globally and 48% in China, whereas acute hepatitis B was the leading cause of mortality and DALY, accounting for 50% of deaths globally, 80% of deaths in China, 47% of DALY globally, and 69% of DALY in China.  Conclusion  There is a tendency of reduction in the disease burden of AVH globally and in China from 1990 to 2021, but there is a tendency of increase in the incidence rate of AVH among young adults in China, especially acute hepatitis B. It is necessary to implement targeted prevention and control strategies.
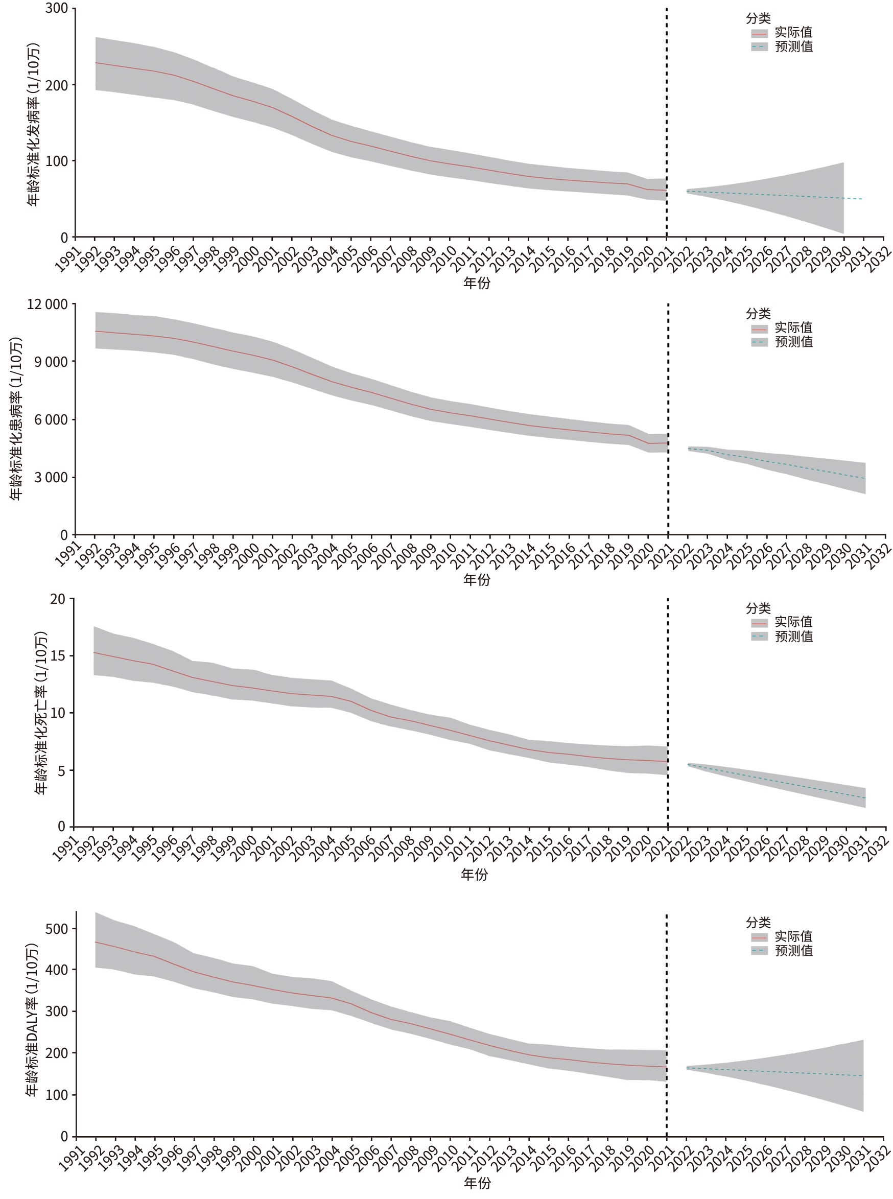
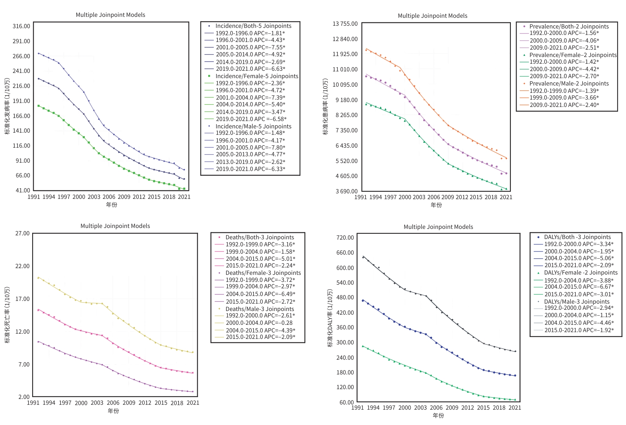
Disease burden of hepatitis B and its related liver cirrhosis in China, 1992—2021
Duoduo LI, Juan HU, Yongzhong TANG, Zhenguo LIU, Pengcheng ZHOU
2025, 41(10): 2022-2029. DOI: 10.12449/JCH251011
Abstract:
  Objective  To investigate the changing trend of the disease burden of hepatitis B and its related liver cirrhosis in China, to identify related influencing factors, and to provide a basis for optimizing prevention and treatment strategies.  Methods  Based on the data from Global Burden of Disease Study in 2021, the Joinpoint regression model was used to calculate the average annual percentage change of the age-standardized incidence rate, prevalence rate, mortality rate, and disability-adjusted life year (DALY) rate of chronic hepatitis B and its related liver cirrhosis from 1992 to 2021. An age-period-cohort model was established to assess the risk of disease onset, and the ARIMA model was used to predict the trend of disease burden from 2022 to 2031.  Results  From 1992 to 2021, there was a tendency of reduction in the overall age-standardized incidence rate, prevalence rate, mortality rate, and DALY rate of hepatitis B and its related liver cirrhosis in China, with an average annual decline of 4.52% (95% confidence interval [CI]: -4.63% to -4.44%, P<0.05), 2.73% (95%CI: -2.80% to -2.66%, P<0.05), 3.41% (95%CI: -3.50% to -3.33%, P<0.05), and 3.55% (95%CI: -3.65% to -3.48%, P<0.05), respectively. Compared with female individuals, male individuals had significantly higher age-standardized incidence rate, prevalence rate, mortality rate, and DALY rate. From 1992 to 2021, the risk of hepatitis B and its related liver cirrhosis in China first decreased, then increased, and decreased again with age, and it showed an tendency of reduction with time, while it first increased and then decreased with birth cohort. The predictive model showed that there would be a tendency of reduction in the age-standardized incidence rate, prevalence rate, mortality rate, and DALY rate of hepatitis B and its related liver cirrhosis in China from 2022 to 2031.  Conclusion  From 1992 to 2021, there was a tendency of reduction in the disease burden of hepatitis B and its related liver cirrhosis in China, and it would maintain a downward trend in the next decade. There are sex and age differences in the risk of hepatitis B and its related liver cirrhosis.
Effect of serum HBV RNA on antiviral therapy in patients with chronic hepatitis B
Hongjing YIN, Limei LI, Xia CHENG, Ying XU
2025, 41(10): 2030-2036. DOI: 10.12449/JCH251012
Abstract:
  Objective  To investigate the role of serum HBV RNA in assessing antiviral therapy for patients with chronic hepatitis B, as well as its potential as a biomarker in clinical therapy, and to provide a scientific basis for the clinical treatment of chronic hepatitis B.  Methods  A total of 134 patients who were diagnosed with chronic HBV infection in The Second Affiliated Hospital of Kunming Medical University from April 2023 to May 2024 were enrolled as subjects, and related examinations were performed, including HBV DNA, serum HBV RNA, liver function, HBsAg, anti-HBs, HBeAg, anti-HBe, anti-HBc, and transient elastography of the liver. The independent-samples t test or the Mann-Whitney U test was used for comparison of continuous data between two groups, and the Kruskal-Wallis H test was used for comparison between multiple groups; the chi-square test or the continuity-adjusted chi-square test was used for comparison of categorical data between two groups. Pearson correlation analysis or Spearman correlation analysis was performed.  Results  The 134 patients with chronic HBV infection were divided into HBeAg-positive group with 45 patients and HBeAg-negative group with 89 patients, and there were significant differences between the two groups in age, the positive rate and quantitative value of HBV DNA, the positive rate and quantitative value of serum HBV RNA, HBsAg, anti-HBe, and ALT (all P<0.05). In the cohort study of the HBeAg negative group, there were significant differences in the levels of HBV DNA, HBsAg, and GGT between the serum HBV RNA-negative group with 14 patients and the serum HBV RNA-positive group with 75 patients (all P<0.05). There were 28 patients in the HBeAg-positive group and 62 in the HBeAg-positive group who used antiviral drugs for ≥1 month, and the 28 HBeAg-positive patients had an HBV RNA positive rate of 100%, while for the 62 HBeAg-negative patients, there were significant differences in the positive rate and level of serum HBV RNA between the patients with different durations of medication (both P<0.05). Among the 89 HBeAg-negative patients, there were 62 treatment-experienced patients and 27 treatment-naïve patients, and there was a significant difference between the two groups in HBV RNA level [2.07 (1.52 — 2.82) log10 copies/mL vs 2.69 (1.80 — 3.55) log10 copies/mL, Z=2.034, P=0.042]. For HBeAg-negative patients, serum HBV RNA was positively correlated with HBV DNA and HBsAg (both P<0.05), and for HBeAg-positive patients, serum HBV RNA was significantly positively correlated with HBV DNA, HBsAg, and HBeAg (all P<0.05).  Conclusion  Antiviral therapy can reduce viral load, and for HBeAg-negative patients with high-sensitivity HBV DNA below the lower limit of detection, serum HBV RNA can fill the “gap” in the detection of viral replication.
Expression profiles of HBsAg and HBcAg in liver tissue and their correlation with serological markers in children with chronic hepatitis B
Yue JIANG, Lina JIANG, Shuhong LIU, Bokang ZHAO, Junqi NIU, Jingmin ZHAO
2025, 41(10): 2037-2043. DOI: 10.12449/JCH251013
Abstract:
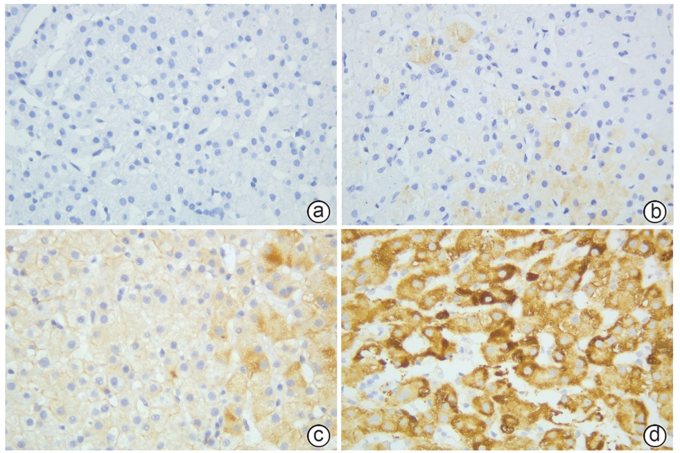
  Objective  To investigate the expression features of HBsAg and HBcAg in liver tissue and their correlation with HBV serum markers in children with chronic hepatitis B (CHB).  Methods  A total of 257 patients who were consecutively admitted to The Fifth Medical Center of Chinese PLA General Hospital from January 2013 to December 2023 and underwent liver biopsy to achieve a confirmed diagnosis of CHB were enrolled in this study. The NIS-Elements system was used to capture the immunohistochemical images of HBsAg and HBcAg in liver tissues, and Image J software was used for quantitative analysis. The one-sample chi-square test was used for within-group comparison of continuous data, and the Pearson/Spearman/Kendall’s Tau-b correlation analysis was used to investigate the correlation between viral antigen expression and serological markers.  Results  Among the 257 CHB patients, there were 162 children (76 children aged<5 years and 86 children aged 5 — 18 years) and 95 adults. There were significant differences in the expression pattern, area, and intensity of HBsAg and the area and intensity of HBcAg in liver tissue between different age groups and between the children with different HBeAg statuses (all P<0.05). In the children aged<5 years, HBsAg staining area was significantly negatively correlated with anti-HBs and HBeAg (both P<0.05)and was significantly positively correlated with ALT and AST (both P<0.05), and HBsAg staining intensity was significantly positively correlated with qHBsAg (P<0.05) and was significantly negatively correlated with anti-HBs (P<0.05). In the children group, HBsAg staining area was negatively correlated with anti-HBs and HBeAg (both P<0.05), and HBsAg staining intensity was positively correlated with qHBsAg (P<0.05) and was negatively correlated with anti-HBs (P<0.05). In the adult group, HBsAg staining area was positively correlated with ALT, AST, and liver inflammatory activity (all P<0.05), and HBsAg staining intensity was positively correlated with qHBsAg, HBeAg, and HBV DNA (all P<0.05) and was negatively correlated with liver inflammatory activity and fibrosis degree (both P<0.05). In the children aged<5 years, HBcAg staining area was positively correlated with qHBsAg and HBV DNA (both P<0.05), and HBcAg staining intensity was significantly positively correlated with HBV DNA (P<0.001). In the children aged 5 — 18 years, the area and intensity of HBcAg staining were positively correlated with qHBsAg, HBeAg, and HBV DNA (all P<0.05). In the children group, HBcAg staining area was positively correlated with qHBsAg, HBeAg, and HBV DNA (all P<0.05), and HBcAg staining intensity was positively correlated with qHBsAg and HBV DNA (both P<0.05). In the adult group, the area and intensity of HBcAg staining were positively correlated with qHBsAg, HBeAg, and HBV DNA (all P<0.001), and HBcAg staining area was positively correlated with the serum level of ALT (P=0.043).  Conclusion  The expression levels of HBsAg and HBcAg in liver tissue of children with CHB are significantly correlated with serological markers, and in clinical practice, HBsAg and HBcAg combined with serological markers can help to assess the condition of the liver, determine the immune stage, and provide evidence-based guidance for treatment timing.
Association between the non-treatment threshold or upper limit of normal of alanine aminotransferase and liver pathological injury in patients with chronic hepatitis B virus infection and a persistently low level of alanine aminotransferase
Ming SHU, Suwen JIANG, Airong HU, Qin CHEN, Jialan WANG, Menghan JIN, Haojin ZHANG, Shiqi YANG, Shiyang FAN
2025, 41(10): 2044-2053. DOI: 10.12449/JCH251014
Abstract(94) HTML (31) PDF (747KB)(12)
Abstract:
  Objective  To investigate the significance of different non-treatment thresholds or upper limits of normal (ULN) of alanine aminotransferase (ALT) in evaluating significant liver pathological injury in patients with chronic hepatitis B virus (HBV) infection, and to provide guidance for clinical diagnosis and treatment.  Methods  This study was conducted among 733 patients with chronic HBV infection who were hospitalized in Ningbo No. 2 Hospital from January 2015 to December 2023 and underwent liver biopsy and histopathological examination, and all patients had a persistent ALT level of ≤40 U/L and positive HBV DNA (>30 IU/mL). According to the treatment threshold or ULN of ALT, the patients were divided into group 1 with 575 patients (≤35 U/L for male patients, ≤25 U/L for female patients), group 2 with 430 patients (≤30 U/L for male patients, ≤19 U/L for female patients), group 3 with 443 patients (≤27 U/L for male patients, ≤24 U/L for female patients), group 4 with 446 patients (≤25 U/L), group 5 with 158 patients (>35 U/L for male patients, >25 U/L for female patients), and group 6 with 145 patients (>30 — ≤35 U/L for male patients, >19 — ≤25 U/L for female patients). Groups 2, 5, and 6 were compared to analyze the severity of liver pathological injury in patients with different ALT levels and the constituent ratio of patients with significant liver pathological injury, and groups 1, 2, 3, and 4 were compared to investigate the value of different ULN or non-treatment thresholds of ALT in determining liver inflammation grade (G), liver fibrosis stage (S), and the treatment indication based on liver pathology. The independent-samples t test was used for comparison of normally distributed continuous data between two groups; a one-way analysis of variance was used for comparison between multiple groups, and the least significant difference t-test or the Tambane’s test was used for further comparison between two groups; the Mann-Whitney U test was used for comparison of non-normally distributed continuous data between two groups, and the Kruskal-Wallis H test was used for comparison between multiple groups and further comparison between two groups; the chi-square test or the Fisher’s exact test was used for comparison of categorical data between groups; a Ridit analysis was used for comparison of ranked data. A multivariate Logistic regression analysis (forward stepwise) was performed with whether liver pathology met the treatment indication (≥G2 and/or ≥S2) as the dependent variable and related factors with a significant impact on the dependent variable (P <0.05) as the independent variable. The receiver operating characteristic (ROC) curve was plotted, and the area under the ROC curve (AUC), as well as sensitivity, specificity, positive predictive value, negative predictive value, positive likelihood ratio, and negative likelihood ratio, was used to assess the diagnostic value of different non-treatment thresholds of ALT.  Results  Among the 733 patients, 259 (35.33%) had ≥G2 liver inflammation, 211 (28.79%) had ≥S2 liver fibrosis, and 306 (41.75%) had treatment indication (≥G2 and/or ≥S2). There was a significant difference in liver inflammation grade (G0 — G4) between groups 2, 5, and 6 (χ2=22.869, P <0.001), and there were also significant differences in the constituent ratios of patients with ≥G2 or ≥G3 liver inflammation between the three groups (χ2=21.742 and 14.921, P<0.001 and P=0.001). There was a significant difference in liver fibrosis stage (S0 — S4) between groups 2, 5, and 6 (χ2=16.565, P<0.001), and there were also significant differences in the constituent ratios of patients with ≥S2, ≥S3 or S4 liver fibrosis between the three groups (χ2=13.264, 13.050, and 6.260, P=0.001, 0.001, and 0.044). There were significant differences between groups 2, 5, and 6 in the constituent ratios of patients with or without treatment indication based on liver pathology (χ2=20.728, P<0.001). There were significant differences between groups 2, 5, and 6 in the constituent ratio of male patients (χ2=24.836, P<0.05), age (F=5.710, P<0.05), ALT (F=473.193, P<0.05), aspartate aminotransferase (AST) (F=107.774, P<0.05), ALT/AST ratio (F=40.167, P<0.05), γ-glutamyl transpeptidase (GGT) (H=15.463, P<0.05), aspartate aminotransferase-to-platelet ratio index (APRI) (H=63.024, P<0.05), and LIF-5 (5 indicators for liver inflammation and fibrosis) (H=46.397, P<0.05). In groups 1 — 4, compared with the patients without treatment indication, the patients with treatment indication had a significantly lower constituent ratio of patients with positive HBeAg, significantly lower levels of platelet count (PLT) and HBV DNA, and significantly higher age, ALT, AST, GGT, APRI, FIB-4, and LIF-5 (all P<0.05). The Logistic regression analysis showed that age (odds ratio [OR]=1.044, 95% confidence interval [CI]: 1.025 — 1.063, P<0.001), GGT (OR=1.022, 95%CI: 1.007 — 1.038, P=0.003), and HBV DNA (OR=0.839, 95%CI: 0.765 — 0.919, P<0.001) were influencing factors for treatment indication based on liver pathology in group 1; HBeAg (OR=1.978, 95%CI: 1.269 — 3.082, P=0.003), age (OR=1.048, 95%CI: 1.025 — 1.071, P<0.001), GGT (OR=1.016, 95%CI: 1.001 — 1.031, P=0.041), and PLT (OR=0.995, 95%CI: 0.991 — 1.000, P=0.049) were influencing factors in group 2; age (OR=1.040, 95%CI: 1.014 — 1.066, P=0.002), ALT (OR=1.047, 95%CI: 1.005 — 1.092, P=0.029), HBV DNA (OR=0.817, 95%CI: 0.736 — 0.907, P<0.001), and LIF-5 (OR=7.382, 95%CI: 1.151 — 47.330, P=0.035) were influencing factors in group 3; age (OR=1.054, 95%CI: 1.031 — 1.077, P<0.001), ALT (OR=1.061, 95%CI: 1.016 — 1.107, P=0.008), and HBV DNA (OR=0.825, 95%CI: 0.743 — 0.917, P<0.001) were influencing factors in group 4. The diagnostic performance for identifying ≥G2 liver inflammation, ≥S2 liver fibrosis, and treatment indication in groups 1 — 4 had an AUC of >0.7; group 1 showed the lowest sensitivity (28.76%) and the highest specificity, positive predictive value, positive likelihood ratio, and negative likelihood ratio in judging treatment indication; group 2 had the highest sensitivity and negative predictive value and the lowest negative likelihood ratio; groups 3 and 4 had similar diagnostic indicators.  Conclusion  In patients with chronic HBV infection and a persistently low ALT level, the severity of liver histopathological injury and the constituent ratio of significant liver histopathological injury decrease with the reduction in ALT level. A higher non-treatment threshold or ULN of ALT can help to identify the patients requiring treatment (with a higher specificity), while a lower non-treatment threshold or ULN of ALT can help to identify the patients who do not require treatment (with a higher sensitivity).
Fatty Liver Disease
Value of body roundness index in predicting the risk of metabolic dysfunction-associated fatty liver disease
Qizhen ZHANG, Sutong LIU, Lihui ZHANG, Minghao LIU
2025, 41(10): 2054-2061. DOI: 10.12449/JCH251015
Abstract:
  Objective  To investigate the association between body roundness index (BRI) and the risk of metabolic dysfunction-associated fatty liver disease (MAFLD) based on the National Health and Nutrition Examination Survey (NHANES) database, as well as the clinical value of BRI as a noninvasive tool for risk prediction.  Methods  Based on the NHANES data in 2015—2020, the 4 573 individuals were divided into MAFLD group with 2 508 individuals and non-MAFLD group with 2 065 individuals, and BRI was calculated for each individual. In order to ensure data quality and reduce the impact of abnormal values on analytical results, the boxplot method was used to remove abnormal levels of BRI and improve the robustness of data. The Wilcoxon rank-sum test was used for comparison of continuous data between two groups, and the chi-square test was used for comparison of categorical data between two groups. The multivariate Logistic regression model was established to investigate the association between BRI and MAFLD. BRI was divided into four groups based on quantiles, and with the first quantile (Q1) as reference, odds ratio (OR) and 95% confidence interval (CI) were calculated for the other three models. Restricted cubic spline was used to investigate the dose-effect relationship between BRI and MAFLD. The receiver operating characteristic (ROC) curve was plotted and the area under the ROC curve (AUC) was calculated to assess the efficacy of BRI in the diagnosis of MAFLD. The decision curve analysis was used to investigate the potential clinical value of the model in clinical practice. The interaction analysis and the subgroup analysis were performed to investigate the difference in the association between BRI and MAFLD between different populations. The Lasso regression analysis was conducted for the screening and analysis of characteristic variables.  Results  Compared with the non-MAFLD group, the MAFLD group had a significantly higher BRI (Z=36.29, P<0.001). After adjustment for the variables including age, sex, ethnicity, educational level, the proportion of individuals with poor income, marital status, smoking, hypertension, diabetes, alanine aminotransferase, aspartate aminotransferase, gamma-glutamyl transpeptidase, and high-density lipoprotein cholesterol, the fully adjusted Logistic regression model showed that BRI was significantly positively associated with the risk of MAFLD (OR=2.53, 95%CI: 2.28 — 2.80, P<0.001). In addition, the highest BRI quartile (Q4) group had a significantly higher risk of MAFLD than the lowest quartile (Q1) group (OR=83.45, 95%CI: 51.87 — 134.26, P<0.001). The restricted cubic spline analysis further confirmed the significant nonlinear association between BRI and MAFLD (P for nonlinear<0.001). The interaction analysis and the subgroup analysis showed that the interaction between hypertension and BRI had statistical significance (P for interaction=0.003), and compared with the individuals without hypertension, the individuals with hypertension had a stronger association between BRI and MAFLD (OR=1.60, 95%CI: 1.23 — 2.08, P<0.001). The ROC curve analysis showed that the fully adjusted model based on BRI had a strong discriminatory ability in differentiating MAFLD from non-MAFLD, with an AUC of 0.887 (95%CI: 0.877 — 0.896). The decision curve analysis showed that the fully adjusted model had good net benefits within the risk threshold of 0.10 — 0.75, which was commonly used in clinical practice. The model based on the key variables identified by the Lasso regression analysis had an AUC of 0.882 (95%CI: 0.872 — 0.892), which confirmed the robustness of the prediction results.  Conclusion  There is a significant positive correlation between BRI and the risk of MAFLD, with a stronger association observed in the hypertensive population. As a body index reflecting abdominal obesity and visceral fat accumulation, BRI shows promising application prospects in the risk assessment of MAFLD.
Autoimmune Liver Disease
Influencing factors for quality of life in patients with primary biliary cholangitis: A systematic review
Yanqiu FANG, Gui JIA, Lina CUI, Yulong SHANG, Ying HAN
2025, 41(10): 2062-2067. DOI: 10.12449/JCH251016
Abstract(83) HTML (26) PDF (709KB)(19)
Abstract:
  Objective  To investigate the core influencing factors for quality of life in patients with primary biliary cholangitis through a systematic review, and to provide an evidence-based basis for understanding such factors.  Methods  The databases including CNKI, Wanfang Data, CBM, VIP, PubMed, Embase, Web of Science, Ovid, Scopus, and Medline were searched for articles assessing the influencing factors for quality of life in patients with primary biliary cholangitis using PBC-40 scale published up to January 11, 2025. Quality assessment was conducted using the scale compiled by the Agency for Healthcare Research and Quality, and then a qualitative evaluation was performed for the basic situation of the studies included in the analysis.  Results  A total of 11 articles were included, and the results showed that age, sex, albumin, alkaline phosphatase, gamma-glutamyl transferase, direct bilirubin, total bilirubin, total bile acid, alanine aminotransferase, aspartate aminotransferase, body mass index, and high-density lipoprotein cholesterol were important influencing factors for quality of life in patients with primary biliary cholangitis.  Conclusion  Influencing factors include demographic features, liver function parameters, and physical and metabolic indicators; however, due to the limited number of studies, more high-quality large-sample studies are needed in the future.
Liver Fibrosis and Liver Cirrhosis
Effect of the multidisciplinary management model on the prognosis of patients with portal hypertension
Changxiang LAI, Qiyuan TANG, Zhiyu LI, Yujin JIANG, Xuan ZHOU, Wenjie XIAN, Ruikun CHEN, Xiaojuan WU, Qing HE, Fang WANG
2025, 41(10): 2068-2074. DOI: 10.12449/JCH251017
Abstract:
  Objective  To investigate the effect of the multidisciplinary team (MDT) management model in improving the prognosis of patients with cirrhotic portal hypertension.  Methods  A total of 86 patients with cirrhotic portal hypertension who were admitted to Shenzhen Third People’s Hospital from May 2022 to July 2024 were enrolled, and according to whether the MDT treatment regimen was implemented, they were divided into execution group with 51 patients and non-execution group with 35 patients. Baseline clinical data were collected, and the patients were observed in terms of gastrointestinal bleeding, hepatic encephalopathy, liver cancer, and death from admission to the end of follow-up (January 2025). The independent-samples t test was used for comparison of normally distributed continuous data between two groups, and the Wilcoxon rank-sum test was used for comparison of non-normally distributed continuous data between two groups; the chi-square test or the Fisher’s exact test was used for comparison of categorical data between groups. The Kaplan-Meier method was used to plot survival curves for the cumulative incidence rates of endpoint events (gastrointestinal bleeding, hepatic encephalopathy, liver cancer, and death), and the Log-rank test was used for comparison between groups. The Cox proportional-hazards regression model analysis was used to investigate the effect of MDT management on the prognosis of patients.  Results  There were significant differences between the execution group and the non-execution group in diameter of the portal vein (t=1.216, P=0.017) and ascites (χ2=4.515, P=0.034) at baseline. The patients were followed up for 14.6±6.2 months, and the survival curve analysis showed that there was a significant difference in the cumulative incidence rate of gastrointestinal bleeding between the two groups (χ2=4.573, P=0.024), while there were no significant differences in the incidence rates of other outcome events between the two groups (all P>0.05). The Cox regression analysis showed that the execution group had a reduced risk of gastrointestinal bleeding (hazard ratio=0.262, 95% confidence interval: 0.110 — 0.630, P=0.003).  Conclusion  Implementation of the MDT treatment regimen can significantly reduce the short-term risk of gastrointestinal bleeding in patients with cirrhotic portal hypertension, while its long-term benefits require further follow-up verification.
Risk factors for sarcopenia in patients with Wilson’s disease-related liver cirrhosis and their impact on clinical outcomes
Weiqi WANG, Taohua WEI, Nannan QIAN, Wenming YANG, Yulong YANG, Yuqi SONG, Wenjie HAO, Yue YANG, Hu XI, Wei HE
2025, 41(10): 2075-2081. DOI: 10.12449/JCH251018
Abstract:
  Objective  To investigate the incidence rate of sarcopenia in patients with Wilson’s disease (WD)-related liver cirrhosis, as well as the risk factors for sarcopenia and their impact on clinical outcomes.  Methods  A total of 140 patients with WD-related liver cirrhosis who were treated in The First Affiliated Hospital of Anhui University of Chinese Medicine from January 2019 to June 2020, and according to the third lumbar skeletal muscle mass index (L3 SMI), the patients were divided into sarcopenia group and non-sarcopenia group. Nutritional risk screening, anthropometric measurements, and blood biochemical tests were performed for the patients to identify the influencing factors for sarcopenia. The patients were followed up for 36 — 48 months, and survival status and complications were compared between the two groups. The independent-samples t test was used for comparison of normally distributed continuous data between two groups, and the chi-square test and the Mann-Whitney U rank sum test were used for comparison of categorical data between two groups. A binary Logistic regression analysis was used to investigate the influencing factors for sarcopenia, and univariate and multivariate Cox regression analyses were used to investigate the risk factors for the prognosis of patients with WD-related liver cirrhosis. The Kaplan-Meier survival curve was plotted, and the Log-rank test was used for comparison between groups.  Results  Among the 140 patients with WD-related liver cirrhosis, 53 (37.9%) developed sarcopenia, with significantly lower body mass index (BMI) and L3 SMI than the patients without sarcopenia (t=10.550 and 3.982, both P<0.001). The multivariate Logistic regression analysis showed that age (odds ratio [OR]=2.243, 95% confidence interval [CI]: 1.196 — 4.208, P=0.012), sex (OR=0.450, 95%CI: 0.232 — 0.872, P=0.018), BMI (OR=0.126, 95%CI: 0.089 — 0.294, P<0.001), and hepatic encephalopathy (OR=8.367, 95%CI: 2.423 — 28.897, P<0.001) were the main influencing factors for sarcopenia in patients with WD-related liver cirrhosis. Compared with the non-sarcopenia group, the sarcopenia group had significantly higher mortality rate (χ2=6.158, P=0.019) and significantly higher incidence rates of infection (χ2=8.008, P=0.040), recurrent abdominal/pleural efflux (χ2=17.742, P<0.001), and hepatic encephalopathy (χ2=4.338, P=0.039). The multivariate Cox regression analysis showed that sarcopenia (hazard ratio [HR]=4.685, P=0.002) and hepatic encephalopathy (HR=19.156, P<0.001) were independent risk factors for death in patients with WD-related liver cirrhosis. The Kaplan-Meier survival curve analysis showed a significant reduction in survival rate in the patients with sarcopenia (P=0.003).  Conclusion  Sarcopenia is one of the manifestations of malnutrition in patients with WD-related liver cirrhosis, which increases the risk of mortality and other complications and has an adverse effect on prognosis. There is an increased risk of sarcopenia in male patients or patients with hepatic encephalopathy, a lower level of BMI or an older age.
Liver Neoplasm
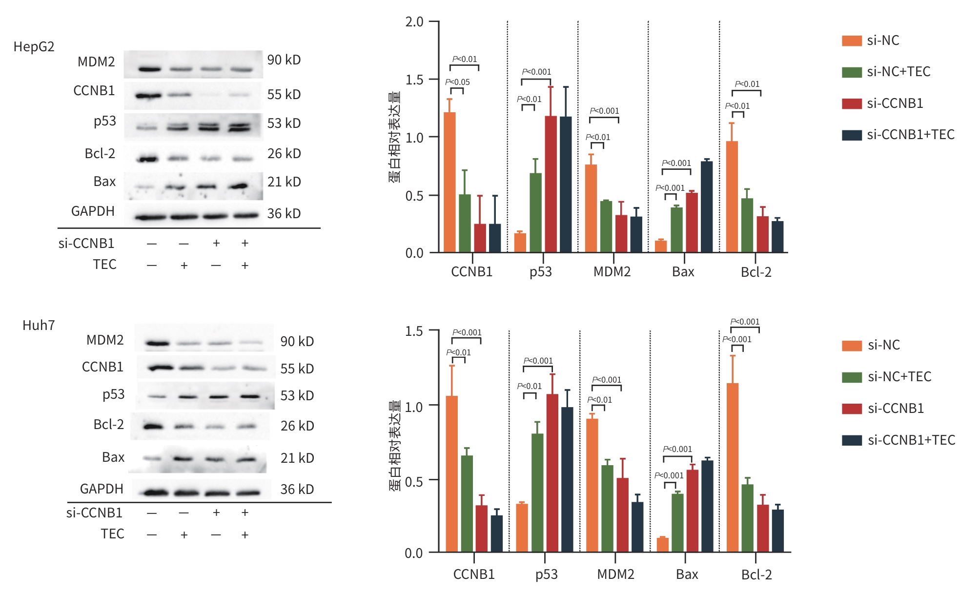
Effect of tectorigenin on the viability, migration, and apoptosis of hepatoma cells and its mechanism
Wenmin TANG, Mingliang CHENG, Juanjuan ZHU
2025, 41(10): 2082-2092. DOI: 10.12449/JCH251019
Abstract:
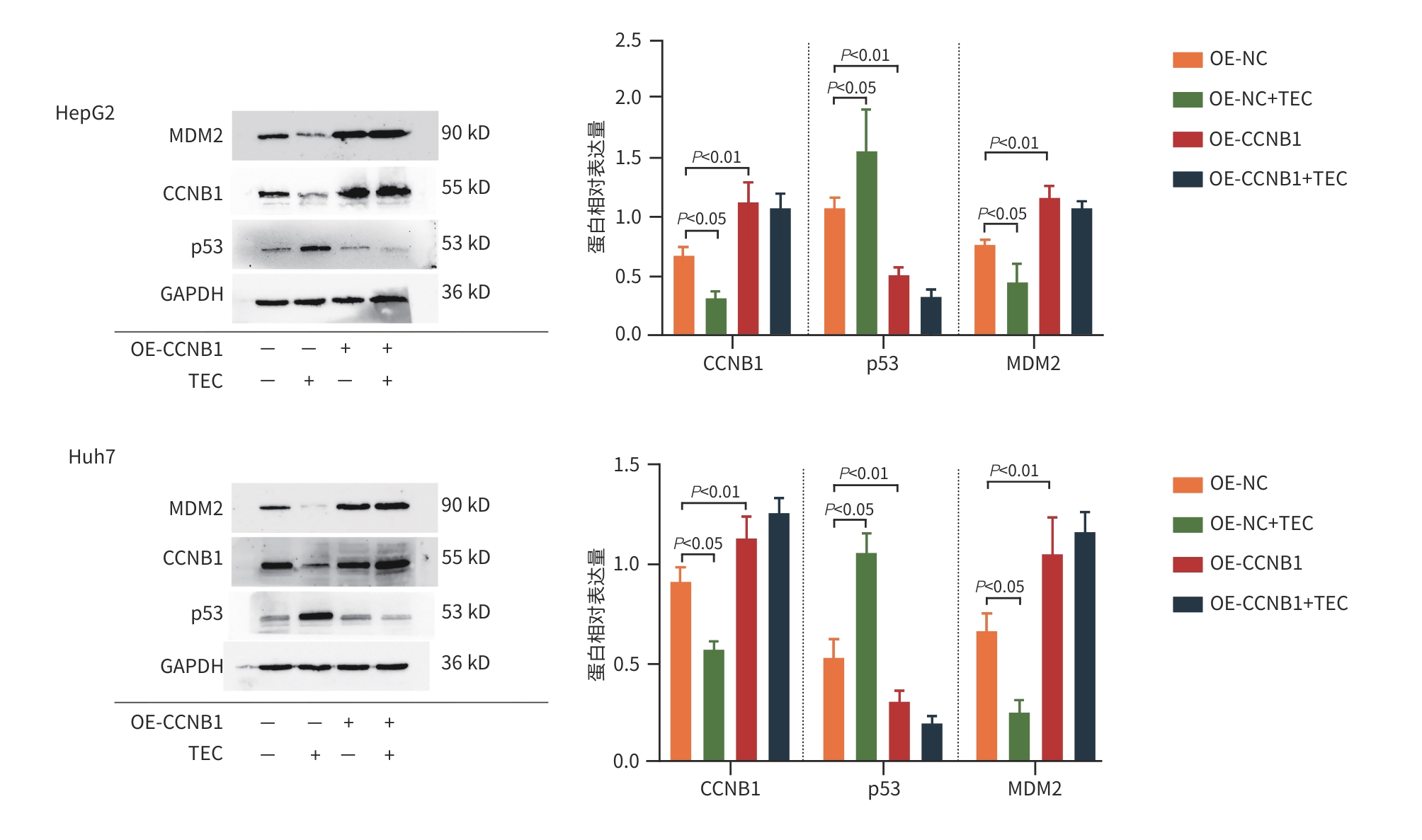
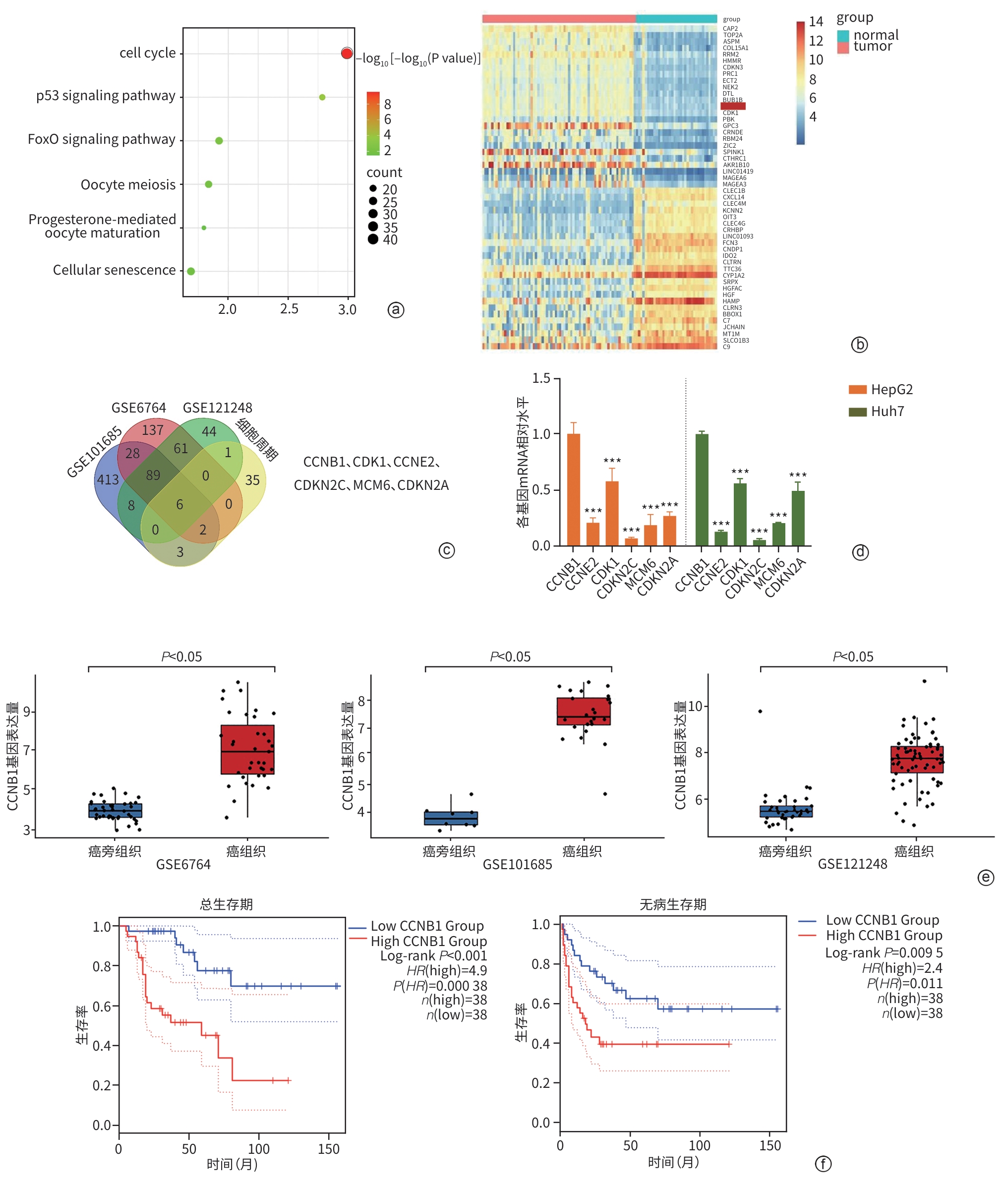
  Objective  To investigate the effect of blueberry-derived tectorigenin (TEC) on hepatocellular carcinoma cell lines HepG2 and Huh7 and its mechanism.  Methods  TEC was extracted from blueberries and purified, and a bioinformatics analysis was performed to identify potential target genes and signaling pathways. HepG2 and Huh7 cell lines were used and divided into 0, 30, 60, and 90 μg/mL groups according to the concentration of TEC. CCK-8 assay was used to measure cell viability; wound healing assay and Transwell assay were used to assess the migration ability of cells; flow cytometry was used to measure cell apoptosis rate; Western Blot was used to measure the protein expression levels of CCNB1, p53, MDM2, Bax, Bcl-2, and active-Caspase 3. Cell models with low CCNB1 expression (NC group, si-NC group, si-NC+TEC group, si-CCNB1 group, and si-CCNB1+TEC group) and CCNB1 overexpression (OE-NC group, OE-NC+TEC group, OE-CCNB1 group, and OE-CCNB1+TEC group) were established to validate the targets. A one-way analysis of variance or two factors analysis of variance was used for comparison of continuous data between multiple groups, and the least significant difference t-test was used for further comparison between two groups. The Wilcoxon signed rank sum test was used to compare the expression levels of genes between cancer tissue and paracancerous tissue.  Results  In HepG2 and Huh7 cells under the same concentration of TEC, cell viability at 24 hours of TEC intervention was significantly lower than that at 12 and 48 hours (all P<0.05), and at 24 hours of intervention, the TEC 90 μg/mL group had a significantly lower cell viability than the other groups (all P<0.05). Therefore, TEC intervention for 24 hours at a concentration of 90 μg/mL was used for subsequent studies. Compared with the TEC 0 μg/mL group, the 30, 60, and 90 μg/mL groups had significant reductions in the number of migrated cells and wound healing rate (all P<0.05), and compared with the NC group and si-NC group, the si-NC+TEC group and the si-CCNB1 group for HepG2 and Huh7 cells had significant reductions in the number of migrated cells and wound healing rate (all P<0.05). Compared with the NC group and si-NC group, the si-NC+TEC group and the si-CCNB1 group for HepG2 and Huh7 cells had a significant increase in cell apoptosis rate (all P<0.05). For HepG2 cells, compared with the 0 μg/mL group, the 30, 60, and 90 μg/mL groups had significant reductions in the protein expression levels of CCNB1 and Bcl-2 (all P<0.05), and the 60 and 90 μg/mL groups had significant increases in the protein expression levels of p53, Bax, and active-Caspase 3 (all P<0.001) and a significant reduction in the protein expression level of MDM2 (both P<0.05). For Huh7 cells, compared with the 0 μg/mL group, the 30, 60, and 90 μg/mL groups had a significant reduction in the protein expression level of CCNB1 (all P<0.01); the 60 and 90 μg/mL groups had significant increases in the protein expression levels of p53 and Bax and a significant reduction in the protein expression level of MDM2 (all P<0.05); the 90 μg/mL group had a significant reduction in the protein expression level of Bcl-2 and a significant increase in the protein expression level of active-Caspase 3 (both P<0.01). Compared with the si-NC group, the si-NC+TEC group and the si-CCNB1 group for HepG2 and Huh7 cells had significant reductions in the protein expression levels of CCNB1, MDM2, and Bcl-2 and significant increases in the protein expression levels of p53 and Bax (all P<0.05). Compared with the OE-NC group, the OE-NC+TEC group for HepG2 and Huh7 cells had significant reductions in the protein expression levels of CCNB1 and MDM2 and a significant increase in the protein expression level of p53 (all P<0.05), while the OE-CCNB1 group had significant increases in the protein expression levels of CCNB1 and MDM2 and a significant reduction in the protein expression level of p53 (all P<0.05), and there were no significant differences in the protein expression level of CCNB1, MDM2, and p53 between the OE-CCNB1 group and the OE-CCNB1+TEC group (all P>0.05).  Conclusion  TEC can inhibit the proliferation and migration of HepG2 and Huh7 cells and promote their apoptosis in vitro, possibly by downregulating the expression of CCNB1 and activating the p53 signaling pathway.
Other Liver Disease
Efficacy and safety of CA280 cytokine adsorption column in treatment of acute-on-chronic liver failure
Yan HE, Dakai GAN, Xiaoqing ZHANG, Tao LONG, Xuezhen ZHANG, Wei ZHANG, Yizhen XU, Yuyu ZENG, Rui ZHOU, Shuanglan LIU, Xizi JIANG, Yushi LU, Molong XIONG, Yunfeng XIONG
2025, 41(10): 2093-2101. DOI: 10.12449/JCH251020
Abstract:
  Objective  To investigate the application of the novel inflammatory factor adsorption column CA280 combined with low-dose plasma exchange (LPE) in patients with acute-on-chronic liver failure (ACLF).  Methods  A prospective cohort study was designed, and a total of 93 ACLF patients who were admitted to The Ninth Hospital of Nanchang from June 2023 to January 2025 were enrolled and randomly divided into DPMAS+LPE group with 50 patients and CA280+LPE group with 43 patients. In addition to comprehensive medical treatment, the patients in the DPMAS+LPE group received DPMAS and LPE treatment, and those in the CA280+LPE group received CA280 and LPE treatment. The two groups were observed in terms of routine blood test results, liver function parameters, renal function markers, electrolytes, coagulation function parameters, cytokines, adverse events, and 28-day prognosis before surgery (baseline), during surgery (DPMAS or CA280), and after surgery (after sequential LPE treatment). The paired t-test was used for comparison of normally distributed continuous data before and after treatment within each group, and the independent-samples t test was used for comparison between groups; the Wilcoxon signed-rank test was used for comparison of non-normally distributed continuous data before and after treatment within each group, and the Mann-Whitney U test was used for comparison between groups. The chi-square test or the Fisher’s exact test was used for comparison of categorical data between groups, and the Spearman test was used for correlation analysis.  Results  After CA280 treatment, the ACLF patients had significant reductions in the levels of cytokines (IL-6, IL-8, IL-10, TNF-α, and IFN-γ), liver function parameters (ALT, AST, ALP, TBil, DBil, Alb, and glutathione reductase), and the renal function marker urea nitrogen (all P<0.05), and in terms of coagulation function parameters, there were significant increases in prothrombin time, activated partial thromboplastin time (APTT), thrombin time, and international normalized ratio (INR) and significant reductions in prothrombin activity (PTA) and fibrinogen (FIB) (all P<0.05). Compared with the DPMAS+LPE group, the CA280+LPE group showed better improvements in the serum cytokines IL-8 (Z=-2.63, P=0.009), IL-10 (Z=-3.94, P<0.001), and TNF-α (Z=-1.53, P=0.023), and the two artificial liver support systems had a similar effect in improving liver function (ALT, AST, GGT, GR, TBil, and DBil) (all P >0.05), but the CA280+LPE group showed a significantly greater reduction in Alb (Z=-2.08, P=0.037). CA280+LPE was more effective in reducing uric acid (Z=-2.97, P=0.003). Compared with DPMAS+LPE, CA280+LPE treatment resulted in a significant reduction in INR (Z=-4.01, P<0.001), a significant increase in APTT (Z=-2.53, P=0.011), and significant greater increases in PTA (Z=-6.28, P<0.001) and FIB (Z=-3.93, P<0.001). There were no significant differences in the incidence rates of adverse reactions and the rate of improvement at discharge between the two groups (all P>0.05). The Spearman correlation analysis showed that IL-6 was significantly correlated with WBC (r=0.22, P=0.042), TBil (r=0.29, P=0.005), and FIB (r=-0.33, P=0.003); IL-8 was positively correlated with APTT (r=0.37, P<0.001) and INR (r=0.25, P=0.013); TNF-α was significantly correlated with WBC (r=0.40, P<0.001) and TBil (r=0.34, P<0.001).  Conclusion  Compared with DPMAS, CA280 combined with LPE can effectively clear proinflammatory cytokines and improve liver function in ACLF patients, but it has a certain impact on Alb and coagulation function. This regimen provides a new option for the individualized treatment of ACLF and can improve the short-term prognosis of patients, but further studies are needed to verify its long-term efficacy.
Construction and validation of a novel prognostic risk scoring table for patients with acute-on-chronic liver failure
Zhanhu BI, Haifeng HU, Hong DU, Linxu WANG, Xiaofei YANG, Yidi DING, Jianqi LIAN
2025, 41(10): 2102-2109. DOI: 10.12449/JCH251021
Abstract:
  Objective  To investigate the clinical features of patients with acute-on-chronic liver failure (ACLF), and to construct a risk scoring table that can accurately predict the prognosis of patients in the early stage.  Methods  A retrospective analysis was performed for the clinical data of 502 patients with ACLF who were admitted to Tangdu Hospital, Air Force Medical University, from January 1, 2010 to December 31, 2020 (training set), and the influencing factors for 28-day mortality rate were identified. The 69 ACLF patients who were admitted to Tangdu Hospital, Air Force Medical University, from January 1 to December 31, 2021 were enrolled as the validation set. The independent-samples t test or the Mann-Whitney U test was used for comparison of continuous data between two groups, and the chi-square test or the Fisher’s exact test was used for comparison of categorical data between two groups. A univariate Cox regression analysis was used to obtain the early warning indicators associated with the 28-day prognosis of ACLF patients, and variance inflation factors were used to assess multicollinearity among predictors; a multivariate Cox regression analysis was used to construct a risk model for ACLF prognosis (mortality). A risk scoring table for ACLF prognosis (mortality) was developed based on regression coefficients (β) from the model equation and weight assignments in the nomogram. Internal validation and comparison were performed for the risk model for ACLF prognosis (mortality), the scoring table for ACLF prognosis (mortality), and other scoring models (Child-Turcotte-Pugh [CTP] score, Model for End-Stage Liver Disease [MELD] score, MELD combined with serum sodium concentration [MELD-Na] score, and integrated MELD [iMELD] score) in the training set, while external validation and comprehensive evaluation of the scoring table and the other scoring models were performed in the validation set. The Nagelkerke’s R2 test and the Hosmer-Lemeshow test were used to assess the degree of fitting of the risk model for ACLF prognosis (mortality), the scoring table for ACLF prognosis (mortality), and other scoring models, and fitting curves were plotted. C-index was used to assess the discriminatory ability of the scoring table for ACLF prognosis (mortality) and the other scoring models, and the Z-test was used for comparison of C-index between different models. The decision curve analysis was used to compare the clinical benefits of the scoring table for ACLF prognosis (mortality) and the other scoring models.  Results  The multivariate Cox regression analysis showed that age (hazard ratio [HR]=1.027, 95% confidence interval [CI]: 1.015 — 1.039, P<0.001), hepatic encephalopathy grade (grade 1: HR=2.928, 95%CI: 1.463 — 5.858, P=0.002; grade 2: HR=3.811, 95%CI: 2.078 — 6.988, P<0.001; grade 3: HR=3.916, 95%CI: 1.917 — 8.001, P<0.001; grade 4: HR=6.966, 95%CI: 4.559 — 10.644, P<0.001), an increase in total bilirubin (TBil) by ≥17.1 μmol/L per day (HR=1.771, 95%CI: 1.248 — 2.513, P=0.001), creatinine (HR=1.005, 95%CI: 1.004 — 1.006, P<0.001), neutrophil count (HR=1.092, 95%CI: 1.060 — 1.126, P<0.001), and international normalized ratio (HR=1.298, 95%CI: 1.187 — 1.418, P<0.001) were independent risk factors associated with the 28-day mortality rate of ACLF patients, and a risk scoring table was constructed for ACLF prognosis (mortality). The Nagelkerke’s R2 test showed that the risk scoring table for ACLF prognosis (mortality) had an R2 value of 0.599 in the training set and 0.722 in the validation set, which were higher than the R2 values of CTP, MELD, MELD-Na, and iMELD scores. The Hosmer-Lemeshow test showed that the risk scoring table for ACLF prognosis (mortality) had a P value of 0.280 in the training set and 0.788 in the validation set. The C-index analysis showed that the scoring table had a higher C-index than the other scoring models in the validation set (all P<0.001), as well as a higher C-index than CTP score in the training set (P<0.001). The decision curve analysis showed that the risk scoring table for ACLF prognosis (mortality) had higher clinical net benefits than the other scoring models.  Conclusion  Compared with other scoring models currently used in clinical practice, the novel risk scoring table for ACLF prognosis (mortality) constructed based on the six predictive factors of age, hepatic encephalopathy grade, an increase in TBil by ≥17.1 μmol/L per day, creatinine, neutrophil count, and international normalized ratio has a relatively high value in predicting the 28-day prognosis of ACLF patients.
Pancreatic Disease
Application of a multimodal model based on radiomics and 3D deep learning in predicting severe acute pancreatitis
Xianglin DING, Xin CHEN, Meiyu CHEN, Yiping SHEN, Yu WANG, Minyue YIN, Kai ZHAO, Jinzhou ZHU
2025, 41(10): 2110-2117. DOI: 10.12449/JCH251022
Abstract:
  Objective  To investigate the application value of a multimodal model integrating radiomics features, deep learning features, and clinical structured data in predicting severe acute pancreatitis (SAP), and to provide more accurate tools for the early identification of SAP in clinical practice.  Methods  The patients with acute pancreatitis (AP) who attended The First Affiliated Hospital of Soochow University, Jintan Hospital Affiliated to Jiangsu University, and Suzhou Yongding Hospital from January 1, 2017 to December 31, 2023 were included. Related data were collected, including demographic information, previous medical history, etiology, laboratory test data, and systemic inflammatory response syndrome (SIRS) within 24 hours after admission, as well as imaging data within 72 hours after admission, while related scores were calculated, including Ranson score, modified CT severity index (MCTSI), bedside index for severity in acute pancreatitis (BISAP), and systemic inflammatory response syndrome, albumin, blood urea nitrogen and pleural effusion (SABP) score. The model was constructed in the following process: (1) three-dimensional CT images were used to extract and identify radiomics features, and a radiomics classification model was established based on the extreme gradient Boost (XGBoost) algorithm; (2) U-Net is used to perform semantic segmentation of three-dimensional CT images, and then the results of segmentation were imported into 3D ResNet50 to construct a deep learning classification model; (3) the predicted values of the above two models were integrated with clinical structured data to establish a multimodal model based on the XGBoost algorithm. The variable importance plot and local interpretability plot were used to perform visual interpretation of the model. The independent samples t-test was used for comparison of normally distributed continuous data between groups, and the Mann-Whitney U test was used for comparison of non-normally distributed continuous data between groups; the chi-square test or Fisher’s exact test was used for comparison of categorical data between groups. The receiver operating characteristic (ROC) curve was plotted for each model and existing scoring systems, and the area under the ROC curve (AUC) was calculated to assess their performance; the Delong test was used for comparison of AUC.  Results  A total of 609 patients who met the criteria were included, among whom 114 (18.7%) developed SAP. In this study, the data of 426 patients from The First Affiliated Hospital of Soochow University was used as the training set, and the data of 183 patients from Jintan Hospital Affiliated to Jiangsu University and Suzhou Yongding Hospital were used as the independent test set. The multimodal model had an AUC of 0.914 in the test set, which was significantly higher than the AUC of traditional scoring systems such as MCTSI (AUC=0.827), Ranson score (AUC=0.675), BISAP (AUC=0.791), and SABP score (AUC=0.648); in addition, the multimodal model showed a significant improvement in performance compared with the radiomics classification model (AUC=0.739) and the deep learning classification model (AUC=0.685) (the Delong test: Z=-3.23, -4.83, -3.48, -4.92, -4.31, and -4.59, all P <0.01). The top 10 variables in terms of importance in the multimodal model were pleural effusion, predicted value of the deep learning model, predicted value of the radiomics model, triglycerides, calcium ions, SIRS, white blood cell count, age, platelets, and C-reactive protein, suggesting that the above variables had significant contributions to the performance of the model in predicting SAP.  Conclusion  Based on structured data, radiomic features, and deep learning features, this study constructs a multicenter prediction model for SAP based on the XGBoost algorithm, which has a better predictive performance than existing traditional scoring systems and unimodal models.
New Technology and Therapeutic Strategy
Three-dimensional CT reconstruction of the hepatic pedicle based on the Laennec’s capsule and the development and validation of extra-sheath dissection/occlusion clamp
Zhiyu LIN, Xin XIA, Huan LEI, Yuchuan LUO, Long CHENG, Hongyin LIANG, Tao WANG
2025, 41(10): 2118-2124. DOI: 10.12449/JCH251023
Abstract:
  Objective  To investigate the anatomical features of three-dimensional (3D) reconstruction of the hepatic pedicle based on the Laennec’s capsule, as well as its application value in the development of extra-sheath dissection/occlusion clamp and precise hepatectomy.  Methods  A retrospective analysis was performed for the abdominal contrast-enhanced CT data of 100 patients without anatomical abnormalities of the hepatic pedicle in The General Hospital of Western Theater Command from January 2021 to June 2024. The Hisense CAS system combined with the 3D U-net deep learning algorithm was used for 3D reconstruction of the hepatic pedicle at the level of Laennec’s capsule, and the hepatic pedicle was measured in terms of the length, outer diameter, and angle of the main trunk and branches. An extra-sheath hepatic pedicle dissection/occlusion clamp was developed based on the above measurements, and a total of 30 patients scheduled for right hemihepatectomy were enrolled and randomly divided into device group and control group, with 15 patients in each group. The two groups were compared in terms of hepatic pedicle handling time, time of operation, intraoperative blood loss, and the incidence rate of bile duct injury. The independent-samples t test was used for comparison of continuous data between two groups, and the Fisher’s exact test was used for comparison of categorical data between two groups.  Results  The results of 3D reconstruction revealed four variants in the main trunk branches of the hepatic pedicle, with type Ⅰ (left-right branching) accounting for 88% (88/100), type Ⅱ (trifurcation type) accounting for 5% (5/100), type Ⅲ (right anterior branching) accounting for 5% (5/100), and type Ⅳ (special type) accounting for 2% (2/100). The outer diameter of the main hepatic pedicle was 24.10±6.16 mm, the length of the left main branch was 20.59±6.38 mm, and the length of the right main branch was 21.99±7.98 mm. Compared with the control group, the device group had significantly shorter hepatic pedicle handling time (14.10±1.30 minutes vs 17.50±2.00 minutes, t=-5.620, P=0.001) and time of operation (217.00±28.28 minutes vs 241.87±19.49 minutes, t=-2.804, P=0.009). The device group had a significantly lower incidence rate of bile duct injury than the control group (0 vs 20%, P=0.031).  Conclusion  3D reconstruction based on the Laennec’s capsule can accurately display the anatomical variations of the hepatic pedicle. The extra-sheath hepatic pedicle dissection/occlusion clamp developed based on such data can optimize the process of hepatic pedicle management and improve surgical safety, and therefore, it holds promise for clinical application.
Review
Efficacy of interferon in treatment of chronic hepatitis B and the synergistic mechanism of traditional Chinese medicine in toxicity reduction and efficacy enhancement: A study based on the theory of latent pathogens
Shizhong WANG, Runxiu ZHENG, Kewei SUN
2025, 41(10): 2125-2129. DOI: 10.12449/JCH251024
Abstract(70) HTML (23) PDF (692KB)(12)
Abstract:
In the traditional theoretical system of traditional Chinese medicine, latent pathogenic factors deeply hiding in the liver and gallbladder of the Jueyin meridian are the core pathogenesis of chronic hepatitis B. Interferon can regulate immunity and eliminate viruses, and clinical cure can be achieved by penetrating and removing pathogenic factors and toxins. However, it often causes dizziness and confusion reactions in the initial stage of treatment, and long-term use can damage Qi-blood; furthermore, its therapeutic effect depends on the patient’s own vital Qi. When traditional Chinese medicine is used in combination with interferon, drug compatibility should be adjusted according to the dynamic changes of pathogenesis, which can reduce adverse reactions, enhance the therapeutic outcome, expand the applicable population of interferon, and improve the clinical symptoms of patients.
Regulatory role of macrophage glycolysis in metabolic dysfunction-associated fatty liver disease
Jiahan CHANG, Yujie CAI, Yixin HOU, Juqiang HAN
2025, 41(10): 2130-2135. DOI: 10.12449/JCH251025
Abstract(63) HTML (25) PDF (843KB)(17)
Abstract:
Metabolic dysfunction-associated fatty liver disease (MAFLD) is a common chronic liver disease in clinical practice, and macrophages are directly involved in the development, progression, and prognosis of MAFLD. Studies have confirmed that glucose metabolic reprogramming in macrophages directly affects immune function, which in turn affects the local inflammatory environment of liver and hepatocyte metabolism. This article reviews the changes in glucose metabolism of macrophages and the corresponding key molecules in the pathogenesis of MAFLD, in order to provide new targets and strategies for the prevention and treatment of MAFLD in the future.
Research advances in the epidemiology and mechanism of the association between metabolic dysfunction-associated fatty liver disease and pancreatic cancer
Feng ZHANG, Yifan ZHANG, Yulan LIU
2025, 41(10): 2136-2140. DOI: 10.12449/JCH251026
Abstract(71) HTML (31) PDF (632KB)(13)
Abstract:
Metabolic dysfunction-associated fatty liver disease (MAFLD) has a relatively high prevalence rate around the world and is closely associated with the development of various extrahepatic malignancies, among which pancreatic cancer exhibits the highest mortality rate. However, the underlying mechanism between MAFLD and pancreatic cancer remains unclear. This article systematically introduces the latest epidemiological evidence of the association between MAFLD and pancreatic cancer, reviews the research advances in pathogenesis, and evaluates the impact of MAFLD severity and high-risk factors (such as nonalcoholic fatty pancreatic disease and intraductal papillary mucinous neoplasm) on the risk of pancreatic cancer. This article points out that insulin resistance, adipokines, and gut dysbiosis may be the key mechanisms of MAFLD promoting the onset of pancreatic cancer, and it also highlights the presence of heterogeneity in current studies. Large-scale prospective cohort studies are needed in the future to further validate the causal relationship and explore more effective strategies for risk stratification.
Research advances in therapeutic drugs for hepatic fibrosis
Jian HUANG, Xueqing GONG, Yan ZENG, Hui LI
2025, 41(10): 2141-2148. DOI: 10.12449/JCH251027
Abstract(95) HTML (45) PDF (848KB)(32)
Abstract:
Hepatic fibrosis is a chronic pathological condition characterized by hepatic stellate cell activation and excessive deposition of extracellular matrix, which would progress to liver cirrhosis and even hepatocellular carcinoma. Therefore, reversal of hepatic fibrosis is of great importance for improving quality of life and prolonging survival time. Currently, various therapeutic drugs for hepatic fibrosis have entered the stage of clinical trial. This article reviews the research advances in therapeutic drugs for hepatic fibrosis in the recent years, in order to provide insights into the treatment of hepatic fibrosis and future research directions for drugs.
Application of novel oral anticoagulants in patients with liver cirrhosis
Jiao QUAN, Tongyu WANG, Yun JIN, Sheng LI, Ning ZHOU
2025, 41(10): 2149-2153. DOI: 10.12449/JCH251028
Abstract(97) HTML (24) PDF (643KB)(29)
Abstract:
Liver cirrhosis is a common chronic progressive liver disease, and such patients often have coagulation disorders, which may lead to thrombotic and hemorrhagic events. While traditional anticoagulant therapies have various limitations, the emergence of novel oral anticoagulants (NOAC) provides new options for anticoagulation treatment in patients with liver cirrhosis. This article comprehensively reviews the application of NOAC in patients with liver cirrhosis, discusses their advantages and potential risks, analyzes their pharmacokinetic and pharmacodynamic characteristics, and evaluates their efficacy and safety in the prevention and treatment of cirrhosis-associated thrombosis based on clinical evidence, in order to provide a reference for clinical decision-making.
Mechanism of radiotherapy resistance in hepatocellular carcinoma and related coping strategies
Qinbo WANG, Shuhua LI, Hang SUN, Chuanxin WU
2025, 41(10): 2154-2160. DOI: 10.12449/JCH251029
Abstract:
Primary liver cancer is a malignant tumor with continuously rising incidence and mortality rates worldwide, imposing a heavy burden on patients and society, and hepatocellular carcinoma (HCC) is a common type of primary liver cancer. As one of the important treatment methods for HCC, radiotherapy can effectively control the local growth of tumors and alleviate symptoms in patients. However, radiotherapy resistance seriously affects the treatment effect and has become a major challenge in clinical treatment. Current research shows a complex mechanism of radiotherapy resistance in HCC, involving multiple factors such as abnormal activation of intracellular signaling pathways, changes in tumor microenvironment, and regulation of gene expression. Therefore, a series of strategies have been proposed to address radiotherapy resistance in clinical practice, including regulating cell signaling pathways, improving tumor microenvironment, and combining different treatment modalities, and such strategies have shown promising application prospects. This article reviews the research advances in the mechanism of radiotherapy resistance and related coping strategies, in order to provide new perspectives for future research on radiotherapy for HCC.
Mechanism traditional Chinese medicine extract preventing and treating hepatocellular carcinoma by targeting the adenosine monophosphate-activated protein kinase signaling pathway
Shuo ZENG, Suqin HU, Yang HU, Lei LUO, Mingyan LI, Qinsheng ZHANG
2025, 41(10): 2161-2167. DOI: 10.12449/JCH251030
Abstract:
Hepatocellular carcinoma (HCC) is one of the most common malignant tumors with high incidence and mortality rates worldwide, which brings a huge burden to the physical and mental health and socio-economic life of patients. The adenosine monophosphate-activated protein kinase (AMPK) signaling pathway serves as the regulatory center of cellular energy metabolism and is closely associated with the biological activities of HCC cells, including autophagy, apoptosis, and angiogenesis, and it has become a hot topic in current cancer research. Traditional Chinese medicine drugs are abundant in natural components such as flavonoids, alkaloids, and phenols and have the characteristics of multiple targets, pathways, components, and hierarchies. By targeting the AMPK signaling pathway, these components can be used alone or in combination with conventional antitumor therapies to exert an anti-tumor effect on HCC from various aspects. This article reviews and summarizes the extracts of traditional Chinese medicine that target the AMPK signaling pathway for the prevention and treatment of HCC, in order to provide a theoretical basis and a reference for the clinical application of traditional Chinese medicine in the treatment of HCC and the development of related drugs.
Current status and perspectives of the application of two-stage hepatectomy for insufficient future liver remnant volume
Shuxian SONG, Yundong LI, Yuqing ZHANG, Guangxu ZOU, Kuan LI, Hongqiang GAO
2025, 41(10): 2168-2173. DOI: 10.12449/JCH251031
Abstract(76) HTML (24) PDF (698KB)(12)
Abstract:
Insufficient future liver remnant volume remains a critical limitation for single-stage resection in patients with hepatic malignancies. The techniques for promoting future liver remnant hypertrophy to realize two-stage hepatectomy include portal vein embolization, associating liver partition and portal vein ligation for staged hepatectomy, and portal vein ligation. In recent years, the application of auxiliary liver transplantation has further facilitated two-stage total hepatectomy. This article systematically reviews the clinical applications of these techniques and analyzes their advantages and limitations, so as to provide a reference for optimizing clinical decision-making.
Pharmacological action of astragaloside Ⅳ in the prevention and treatment of liver diseases and its mechanism
Ke FU, Shu DAI, Juan YOU, Chen YANG, Xiaoli LI, Li ZENG, Shiyun PU
2025, 41(10): 2174-2179. DOI: 10.12449/JCH251032
Abstract(66) HTML (38) PDF (714KB)(10)
Abstract:
Astragaloside Ⅳ (AS-Ⅳ) is a natural triterpenoid saponin compound derived from Astragalus membranaceus and has shown significant potential in the regulation of liver diseases. This article reviews the latest research advances in AS-Ⅳ in the field of liver diseases in China and globally, and it is found that AS-Ⅳ exerts a liver-protecting effect by regulating lipid metabolism, exerting an anti-tumor/anti-inflammatory/anti-fibrotic effect, and modulating gut microbiota. Its mechanism of action involves multiple signaling pathways, such as AMPK, NLRP3, NF-κB, JAK2/STAT3, and Nrf2. These research findings provide a scientific basis for the development of liver-protecting drugs or functional foods based on the natural product AS-Ⅳ.
Mechanism of action of the cyclic GMP-AMP synthase-stimulator of interferon genes signaling pathway in liver diseases and research advances in therapeutic targets
Yujie ZHAI, Xiangxiang LI, Chujiang WU, Yanan ZHANG, Yuxin HE, Zhongyu LIU, Jiucong ZHANG, Bin LIANG
2025, 41(10): 2180-2186. DOI: 10.12449/JCH251033
Abstract:
Liver diseases are a group of complex clinical conditions caused by various factors and can lead to hepatocyte damage and liver dysfunction, posing a serious threat to human health. The cyclic GMP-AMP synthase (cGAS)-stimulator of interferon genes (STING) signaling pathway plays a key regulatory role in the course of liver diseases and is involved in the development, progression, and treatment of various diseases such as viral hepatitis, nonalcoholic fatty liver disease, liver fibrosis, and liver cancer. This article reviews the regulatory mechanisms of the cGAS-STING signaling pathway in processes such as inflammation, autophagy, antiviral response, and oxidative stress, analyzes its molecular function in liver diseases, and explores its application prospect as a potential target for the treatment of liver diseases, in order to provide a theoretical basis for developing novel therapeutic strategies for liver diseases.
The regulatory role and mechanism of microRNA in cholestasis
Linlin WANG, Zhengwang ZHU, Jinghan ZHAO, Ruixue MA, Bing WANG, Pingsheng ZHU, Mingsan MIAO
2025, 41(10): 2187-2194. DOI: 10.12449/JCH251034
Abstract:
As a type of endogenous small non-coding RNA, microRNA (miRNA) can regulate gene expression and thereby intervene against the development and progression of cardiovascular diseases, neurodegenerative diseases, metabolic diseases, and autoimmune diseases. The pathogenesis of cholestasis is complex and is mainly associated with the metabolism and transport of bile acids, oxidative stress, inflammatory response, and intestinal flora. Currently, ursodeoxycholic acid is the preferred drug for the clinical treatment of cholestasis, but it may cause adverse reactions and exhibit poor efficacy in some patients. Studies have shown that miRNA can intervene in the disease process of cholestasis through multiple mechanisms such as regulating bile acid metabolism and transport, alleviating oxidative stress, inhibiting inflammatory response, improving cholangiocyte proliferation, and regulating intestinal flora. It can be used as a new biomarker and action target for cholestasis, with high research potential and value. Therefore, this article summarizes the role and mechanisms of miRNA in regulating cholestasis in recent years, in order to provide a reference for further research on the prevention and treatment of cholestasis by targeting miRNA.
Role of genetic factors in the development and progression of cholesterol gallstones
Zhaowei TU, Lijin ZHAO
2025, 41(10): 2195-2200. DOI: 10.12449/JCH251035
Abstract(85) HTML (31) PDF (866KB)(13)
Abstract:
Gallstone disease is a common disease of the biliary system, which is jointly affected by environmental and genetic factors. With the change in dietary patterns, there has been a continuous increase in the the proportion of patients with cholesterol gallstones (CGS), which is a common type of gallstone disease. Studies have shown that genetic factors play a crucial role in the formation of CGS. The formation of CGS mainly depends on two key links of the supersaturation of cholesterol in bile and the presence of mucin that promotes the nucleation of cholesterol crystals. These two processes involve the regulation of multiple proteins. Variations in certain genes can affect the efficiency of cholesterol transport and even change the rate of crystallization and nucleation, thereby influencing the formation of gallstones. This article mainly discusses the key genes associated with cholesterol transport and crystal nucleation, as well as the impact of their mutations on the formation of CGS, in order to gain a deeper understanding of the genetic mechanism of CGS and provide new targets for future clinical treatment.
Introduction of High - quality Articles in Foreign Journals
Hepatology|Plasma FSTL-1 as a noninvasive diagnostic biomarker for patients with advanced liver fibrosis
2025, 41(10): 2004-2004. DOI: 10.12449/JCH2510.gwqkjpwzjj1
Abstract:
Acknowledgements
Current reviewers
2025, 41(10): 2194-2194. DOI: 10.12449/JCH2510.zhixie
Abstract(46) HTML (25) PDF (886KB)(14)
Abstract: